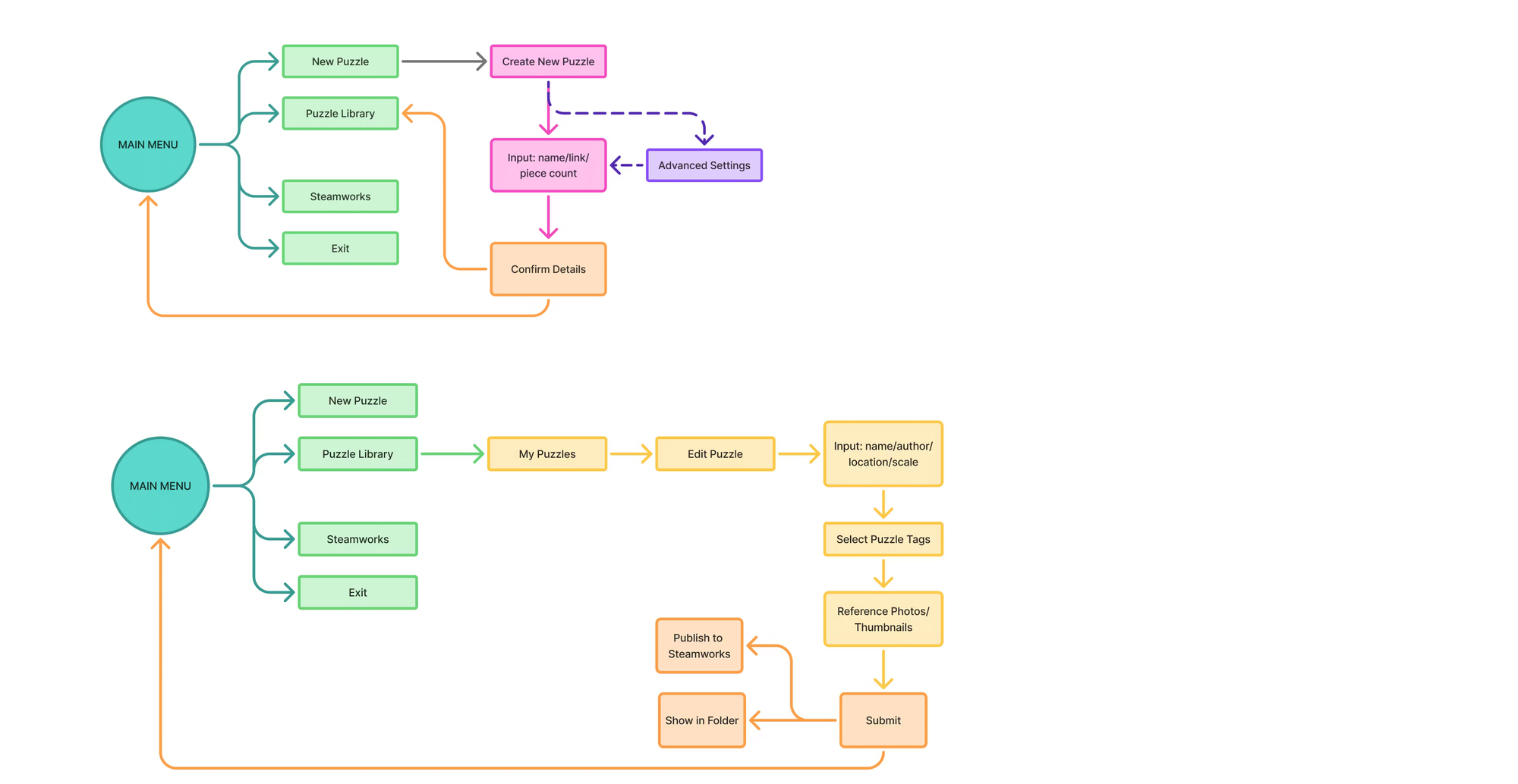
Explore my work and join me in shaping a Solarpunk future through design. Puzzle Maker - Puzzling Places 18 Aug 2025 2 min read Flow 1 - LowfiFlow 2 - LowfiFlow 1 - MidfiFlow 2 - MidfiFlow 1 - HifiFlow 2 - Hifi